Архитектурный обзор YDB
Введение
YDB — это горизонтально масштабируемая, распределённая и отказоустойчивая универсальная система управления базами данных (СУБД), разработанная для обеспечения высокой производительности: например, типичный узел кластера способен обрабатывать десятки тысяч запросов в секунду. Система поддерживает геораспределённые (кросс-датацентровые) конфигурации — от небольших кластеров с несколькими узлами до кластеров из тысяч серверов, способных эффективно обрабатывать сотни петабайт данных.
Ключевые особенности и возможности YDB
- Горизонтальное масштабирование и автоматическое партицирование: данные и нагрузка распределяются динамически при росте объёма или интенсивности запросов.
- Отказоустойчивость: автоматическое восстановление при сбоях узлов, стоек и зон доступности.
- Высокая доступность и сохранность данных: обеспечивается с помощью автоматической синхронной репликации данных в пределах кластера.
- Строгая консистентность и поддержка ACID-транзакций: система обеспечивает распределённые транзакции с уровнем изоляции serializable. При необходимости уровень изоляции и строгость согласованности могут быть ослаблены для повышения производительности.
- Язык запросов YQL — SQL-диалект, оптимизированный для больших данных и сложных сценариев обработки.
- Реляционная модель данных с поддержкой строковых и колоночных таблиц, что делает возможным эффективное использование YDB как для транзакционных (OLTP), так и для аналитических (OLAP) нагрузок.
- Иерархия объектов: таблицы, топики и другие объекты организуются в иерархическое пространство имён, аналогично файловой системе.
- Асинхронная репликация: возможность настроить синхронизацию данных между базами YDB почти в реальном времени — как внутри одного кластера, так и между разными.
- Потоковая обработка и распространение данных:
- Топики — хранение и потоковая доставка неструктурированных сообщений множеству подписчиков; поддерживают, в том числе, работу по протоколу Kafka.
- Change Data Capture (CDC) — встроенная поддержка потокового чтения изменений данных из таблиц.
- Трансферы — автоматическая доставка данных из топиков в таблицы.
- Федеративные запросы — выполнение запросов к внешним источникам данных (например, S3) в составе YQL-запросов без предварительной загрузки внешних данных в базу данных YDB.
- Векторные индексы — поддержка хранения и поиска по векторным представлениям данных для задач семантического поиска, сходства и ML-сценариев.
- Наблюдаемость — встроенная поддержка метрик, логов и дашбордов.
- Безопасность и аудит — шифрование данных (at-rest и in-transit), аудит операций, поддержка аутентификации и авторизации; подробнее — в разделе Безопасность.
- Инструменты взаимодействия и интеграции — доступны YDB CLI для администрирования и отладки, а также SDK для C++, C#, Go, Java, JavaScript, PHP, Python и Rust; поддерживается интеграция с внешними системами; подробнее — в разделах Интеграции YDB и Языки и API.
- Открытая архитектура: исходный код доступен под Apache License 2.0, взаимодействие с системой производится через открытый протокол gRPC, что позволяет реализовывать клиенты на любом языке программирования.
Основные сценарии применения
YDB — это универсальная платформа, подходящая для широкого спектра задач, где требуются масштабируемость, надёжность и гибкость. Основные сценарии:
- В распределённых системах, где требуется строгая консистентность или поддержка транзакций, включая изменение данных в нескольких строках и таблицах. YDB сочетает масштабируемость, характерную для NoSQL-систем, с возможностями реляционной СУБД по управлению согласованностью и целостностью данных.
- В системах, требующих хранения и обработки очень большого объёма данных с возможностью практически неограниченного горизонтального масштабирования (в эксплуатации находятся промышленные кластеры более чем из 5000 узлов, обрабатывающие нагрузку в миллионы запросов в секунду и хранящие петабайты данных).
- В высоконагруженных системах, где применяется ручное шардирование реляционных баз данных для распределения нагрузки. YDB упрощает архитектуру, устраняя необходимость в сложных шаблонах шардирования и ручной оркестрации.
- При разработке новых продуктов, для которых отсутствует надёжный прогноз нагрузки, или ожидается масштаб, превышающий возможности традиционных реляционных СУБД.
- В проектах, где требуется гибкая платформа, способная поддерживать разнообразные типы рабочих нагрузок и сценариев, включая транзакционные, потоковые и аналитические.
Как это работает?
Полное объяснение того, как работает YDB, получилось бы слишком объемным. Ниже вы можете ознакомиться с несколькими основными моментами, а затем продолжить изучение документации, чтобы узнать больше.
Архитектура YDB

Кластеры YDB обычно работают с shared nothing архитектурой на обычном оборудовании. Уровни вычислений и хранения являются разнёсенными. Они могут работать как на отдельных наборах узлов, так и быть совмещёнными.
Один из ключевых элементов вычислительного слоя YDB называется таблеткой. Они являются логическими компонентами с состоянием, реализующими различные аспекты YDB.
Более подробная общая архитектура YDB объясняется в разделе Общая схема YDB.
Иерархия

С точки зрения пользователя, всё внутри YDB организовано в иерархической структуре с использованием каталогов. Она может иметь произвольную глубину в зависимости от того, как вы решили организовать свои данные и проекты. Хотя YDB не имеет фиксированной глубины иерархии, как в других реализациях SQL, она все равно будет знакома, поскольку именно так выглядит любая виртуальная файловая система.
Таблица

YDB предоставляет пользователям хорошо известную абстракцию — таблицы. В YDB существует два основных типа таблиц:
- Строковые таблицы предназначены для OLTP-нагрузок.
- Колоночные таблицы предназначены для OLAP-нагрузок.
Логически, с точки зрения пользователя, оба вида таблиц выглядят одинаково. Основное отличие между строковыми и колоночными таблицами заключается в способе хранения данных. В строковых таблицах значения всех колонок каждой строки располагаются рядом, а в колоночных таблицах — наоборот, каждая колонка хранится отдельно, и рядом оказываются ячейки, относящиеся к разным строкам.
Независимо от типа таблицы, она должна содержать первичный ключ. В первичном ключе колоночных таблиц можно использовать только колонки с NOT NULL. Данные в таблицах физически сортируются по первичному ключу. Строковые таблицы автоматически партицируются по диапазонам первичных ключей в зависимости от объёма данных, а данные в колоночных таблицах партицируются не по первичному ключу, а по хешу от колонок партицирования. Каждый диапазон первичных ключей таблицы обрабатывается определённой таблеткой, называемой data shard для строчных таблиц и column shard — для колоночных.
Разделение по нагрузке

Data shard автоматически разделяются на большее количество при увеличении нагрузки. Они автоматически объединяются в нужное количество, когда пиковая нагрузка уходит.
Разделение по размеру
.png)
Data shard также автоматически разделяются при увеличении размера данных. Они автоматически сливаются обратно, если достаточное количество данных будет удалено.
Автоматическая балансировка

YDB равномерно распределяет таблетки среди доступных узлов. Она перемещает тяжело загруженные таблетки с перегруженных узлов. Метрики CPU, памяти и сети отслеживаются для облегчения этого процесса.
Внутреннее устройство распределенного хранилища

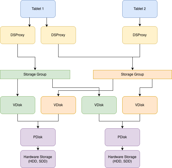
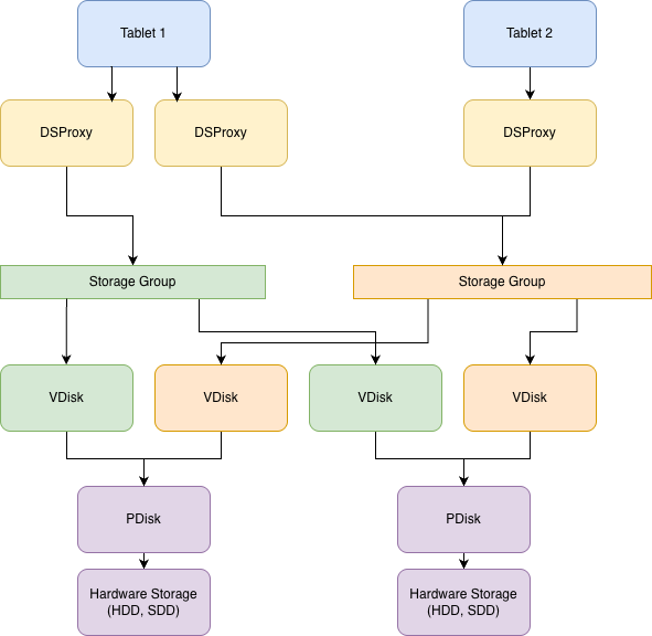
YDB не полагается на сторонние файловые системы. Вместо этого она работает непосредственно с дисковыми накопителями как с блочными устройствами. Поддерживаются различные типы дисков: NVMe, SSD и HDD — подробнее об этом можно узнать в системных требованиях. За работу с конкретным блочным устройством отвечает компонент PDisk, который взаимодействует непосредственно с физическим диском. Уровень абстракции выше PDisk называется VDisk.
Между VDisk и компонентами, непосредственно работающими с данными приложений, существует еще один слой абстракции — Storage Group. Storage Group объединяет несколько VDisk'ов между собой и обеспечивает необходимые режимы записи данных для отказоустойчивости.
Входной точкой в распределённое хранилище является DS-Proxy (distributed storage proxy). DS-Proxy скрывает распределённую природу хранилища и позволяет таблеткам записывать и читать данные, не заботясь о деталях взаимодействия с VDisk и Storage Group.
Прокси распределенного хранилища (DSProxy)

Геораспределенная и отказоустойчивая конфигурация YDB обычно охватывает 3 датацентра или зоны доступности (Availability Zone - AZ). Когда YDB записывает данные на 3 зоны доступности, он не отправляет запросы на явно некорректные диски и продолжает работать без прерываний даже если одна зона доступности и диск в другой зоне доступности потеряны.
Управление ресурсами баз данных
По умолчанию выделяемые каждой базе данных вычислительные ресурсы используются всеми запросами к ней на равных условиях, без каких-либо ограничений. Если требуется разделить ресурсы внутри одной базы данных, то в YDB существуют пулы ресурсов и классификаторы пулов ресурсов. Один из типовых сценариев применения такой функциональности — это разделение контуров онлайн-вычислений и фоновой аналитики. Подробнее о ней можно узнать в статье Workload Manager — управление потреблением ресурсов.
Что дальше?
Если вас интересует более подробная информация о различных аспектах YDB, ознакомьтесь с соседними статьями в данном разделе документации. Если вы готовы к более практическому контенту, вы можете перейти к быстрому старту или курсу по YQL.